收藏!院感指标标准大全

已发布

2026-04-03

博客

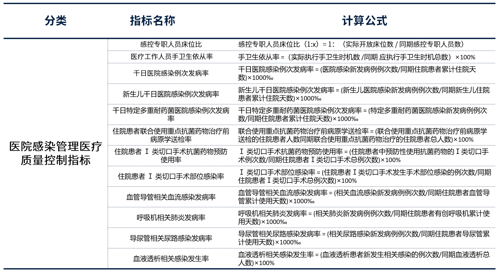
在医院感染控制工作中,你是否也曾为各类指标标准分散感到困扰?

为此,我们整理了院感指标相关表格,涵盖院感防控关键类目及相关指标,表格参考WS/T系列规范、GB国家标准及国家卫健委相关要求等,明确各项指标的标准值、考核要求及权威依据,为日常监测、操作落实提供参考。

分享文章

标签

最新消息

博客
269

WHO 最新评估:邮轮汉坦病毒疫情全球风险及防控建议

近日,大西洋一艘邮轮暴发严重呼吸道疾病聚集性疫情,船上共计 147 名乘客及船员。截止目前已报告8例病例,其中3例死亡。8例...

博客
266

2026世界手卫生日视频大全

今年是第18个世界手卫生日,世界卫生组织提出“行动挽救生命”的倡导,呼吁通过规范手卫生减少疾病传播,守护公众健康。为更好...

手卫生时刻 博客
267.

世界手卫生日|1900次观察:手卫生“五个时刻”执行率仅17%

在医院感染防控工作中,手卫生是所有防控措施的基础与起点,更是守护医患安全的第一道防线。世界卫生组织倡导的手卫生五个时...

在线客服